融资租赁是什么?融资租赁牌照有何用?(一)
- 2019-04-10 18:00:00
- 康海 转贴
- 9485
融资租赁是什么?
“融资租赁”是以“融物”为基础,以“融资”为目的, 以租赁的形式来达到筹资的目的。 融资租赁合同是指出资人根据承租人对出卖人、租赁物的选择,向出卖人购买出赁物,提供给承租人使用,承租人支付租金的合同。
融资租赁行业的市场前景怎么样?
融资租赁市场在国际上是仅次于银行贷款,是 超过资本市场直接融资的第二大金融市场 。从融资租赁渗透率来看, 国外到了20%-30%,我国渗透率仅5%左右,才是国外的一个零头 。从行业规模和需求来看,截至2017年10月底,全国融资租赁企业总数超过8500家,融资租赁合同余额超过五万七千亿。从行业发展趋势来看,预计在 “十三五”期间 我国融资租赁业将 保持30%-50%的增速。
Q : 如果简单明了地快速区分承租人、出租人?
签合同时,潇洒兴奋的是 承租人 ,因为他 借到钱 了,有钱花了;开心又忐忑的是 出租人 ,因为他既 掏钱出去 了,但还要考虑能不能顺利回收。
Q :直接租赁和售后回租区别是什么?
直接租赁 就像你想买辆豪车追求你的女神,但是手头没那么多钱, 找租赁公司帮你买,你每期付租金 ,还能用车追到女神。售后回租 就像你想买个鸽子蛋钻戒求婚,但是 手头暂时不够钱,这时候你可以拿豪车卖给租赁公司再租回来开 ,又还能拿到一笔钱买钻戒。
Q: 融资租赁和银行比优势有什么?
银行 是网红,追的人多,不仅态度暧昧,提的要求还多, 喜欢短期考验 ,不行就撤,还 要看你的房产、豪车等附加设施 ; 租赁公司 是闺秀,知书达理,态度明确简明扼要, 看重长期培养感情(3-5年),主要看你的过往经历和自身潜力(过往经营情况及未来发展空间)。
Q: 融资租赁的租赁物是否重要,一定要有吗?
因为融资租赁公司不是银行,不能直接放款给承租人(名为租赁实为借贷),需要一个标的物使双方产生关系 ,而租赁物就相当于这个标的物或者载体。就像古时候男女相亲,双方互不认识,不能强闯家门直接表白(名为爱恋实为暴力),需要通过歌声、礼物等载体来使双方产生联系,从而进一步发展关系。或者说租赁物就相当于夫妻双方的结婚证,没有租赁物就好比双方想要在一起却不愿意领证,那后果要么就是没法长久合法地在一起(业务没法落地),要么在一起了到时候分手了还有各种纠葛各种问题(名为租赁实为借贷)。
Q :融资租赁模式下,租赁物所有权已经转让给出租人,为什么还需要在中登网或者工商局办理租赁物登记?
租赁物登记是 为了公示这批租赁物已经用于开展融资租赁,避免别家租赁公司重复 租赁。 就像你以为和你老婆领证了就完事了?你老婆还会要求你戴着婚戒、带她出入各种场合,在朋友圈多秀恩爱,以便宣示她的主权。
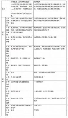
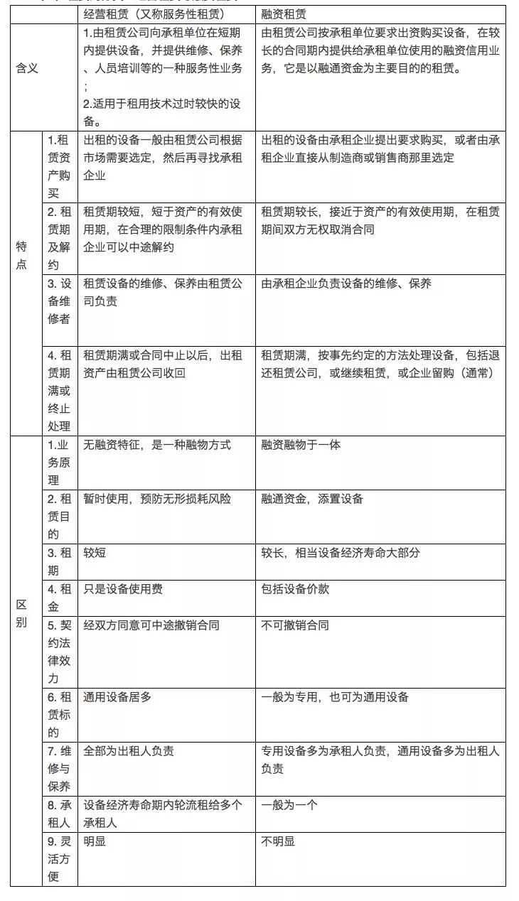
Q :融资租赁与经营租赁的区别是什么?
经营租赁注重物的使用,租赁物并不进入承租人表内 ,而 融资租赁则是集“融资融物”于一身,租赁物进入承租人表内 ,简单来说,你在神舟租车租了一天的玛莎拉蒂和你分期付款买了一辆玛莎拉蒂,在气质方面还是不一样的。
Q :开展融资租赁后为什么还需要定期进行租后检查?
自己花大价钱买了昂贵的东西,不在身边不说,还天天被别人使用,谁放心啊,谁 不想每过一段时间,去看看它还好不好。
Q :租赁公司中,业务部、风控部之间的定位与分工是什么?
业务部就像做菜的大厨,要保证食材的新鲜、健康、无添加,炒菜过程中,一般会尝几口,满屋飘香时负责端菜,心里会计算一下这个月或这一年的工资与奖金,但整天被客户催,也整天催风控;风控部负责闻一下菜香,看看表面是否有异味,要求和希望食材露出本来面目,流流口水,然后得出结论,该菜品质量口味如何,但是也是整天被业务部催。
Q : 承租人成立时间比较短,小于3年,一般情况下能不能做租赁?
融资租赁一般要求承租人要三年的审计报告 ,经营时间小于3年,那还相当于初高中阶段,即将成人但还差那么一些,未来专业方向、职业道路还未定性成型。毕竟 融资租赁是长期债权类业务,还是需要对过去历史观察较长时间,等到企业稳定发展后,才能判断后续能否持续合作。
Q :承租人成立时间短,盈利能力弱,但是担保人盈利能力强、资质好,能否做租赁?
交易结构设计一下是可以的。 这就像富二代向你借钱,虽然他年纪小挣钱能力还比较差,但是他爸是马×、王××、许××,愿意用家中的万贯家财给他做后盾提供支持,那人家老爹都出面站台支持了,咱就合作吧。
Q :为什么如今融资租赁要回归本源,多做直接租赁,多投向实体企业?
习总书记在党的十九大报告中明确指出,我国社会主要矛盾已经转化为人民日益增长的美好生活需要和不平衡不充分的发展之间的矛盾。而如今 实体企业的蓬勃快速发展的需要和实体企业融资难融资贵之间的矛盾日益显现。 作为把以价值创造成就金融报国之梦为使命的金融机构,就必须解决这种矛盾, 直接租赁是帮助企业去采购生产研发设备,有利于企业进一步扩大产能,帮助企业更好地提质提量,助推实体经济更好发展。
Q :租赁公司的资产管理部一般负责什么内容?
小朋友寒暑假跟团境外游时,护照一般会被带团老师收起来 统一保管(抵质押文件及项目材料保管人) ,带团老师会时不时报平安, 有情况发生会及时告诉家长(公司管理层) ,小孩在境外利益受损时,带团老师还要同家长沟通后,先行进行处理, 维护相关权益(项目违约诉讼、仲裁等) 。所以说勤劳辛苦贴心的带团老师就是资产管理部。
Q :有哪一些迹象,可能预示着承租人或许要出现偿债风险了?
承租人不配合日常的租后管理; 与项目合作及放款时的脾气有所不同,租赁期出现不一样的脾气,更易暴怒; 快到还款期,问及是否有钱偿债时,总是说有,但不跟你说资金来源 ,闪烁其词; 银行开始找承租人麻烦,要严格核查其流水;浑水公司派人到他们仓库门口拍照或练习数数时。
Q :承租人若属于失信被执行人名单,“原滋原味”如实充分披露后,评审委员会通过的可能性有多大?
可能够呛, 因为承租人若属于失信被执行人,则严重影响外界对其诚信能力、履约能力的判断,外部筹资可能会受到较大影响。 具体可见发改委、最高院等44家单位联合签署对失信被执行人联合惩戒合作备忘录的有关情况。虽然大家喜欢吃“原滋原味”的天然食品,但有一种东西“原滋原味”就不好了,那就是“干锅肥肠”。
Q : 请问售后回租获取的资金是否可以全额作为成立全资子公司的资本金?
针对售后回租的用途,原则上是不受限制 ,可以 用于成立项目公司或者子公司的资本金 ,但是要注意以下方面:一是 不能用于规则政策不允许等方面的子公司成立 ,如成立专门放高利贷的子公司,就涉嫌将资金转借他人,募集资金就像是外逃的丁义珍(个人意见);二是资金用途的合理性和必要性方面, 尽可能要同主营业务相关、上下游拓展、未来发展空间很大等 ;三是 注意投资风险与偿债能力 ,比如投资买下一个现有公司的全部股权相比,新成立子公司有优势(低成本进入),但也有劣势(刚成立运营不确定性太多,成才的可能性不知如何),要综合评判。
Q : 为什么融资租赁的尽调也要求非常多,各方面核查都非常严?
1930 年5月,毛主席提出"没有调查,没有发言权"的著名论断。而如今党的十九大报告的产生,是由59个承担部门组成80个调研组,深入1817个基层单位实地调研,召开1501次做谈话,形成80份专题调研报告,才为这篇旷世巨作的起草奠定了坚实基础。而 融资租赁作为长期性债权业务,由于未来3-5年内外部的宏观环境、企业的经营情况都存在较大不确定性,因此为了保障债权的安全性,尽调需要做的更加严格仔细 ,既是更好地了解企业帮助企业,也是为了更好地保障租赁公司资金和资产的安全。
Q : 为什么融资租赁合同需要面签还要拍照?
听了那么多萝卜章事件,还是亲自看着签比较放心,拍照是为了以后证明“有图有真相啊”。
Q : 做项目出差时,用餐补贴(150/天)和交通补贴(100-150/天)金额常常搞混,不知道哪个更多,如何记牢?
举起手,跟我大声念:要想马儿跑的勤,先要马儿吃的饱。吃好喝好体力足,走路也能干业务。
Q : 为什么承租人的财务报告要是近期的,征信报告要是近3个月的?
这就好比说,拿一年前的体检报告去公司办理入职手续,用人单位一般都不会答应的。
Q :“加入各种租赁同业群,有什么心得体会?”
日接项目数百个,不辞长作此群人。
Q :近期,整体资金额度较紧,投放不容易,如何给融资租赁从业者鼓鼓劲?
一是融资租赁相比于定增, 周期较短,不要求保代签字,不需排队,耗时少;二是融资租赁相比于IPO, 承租人的债权会到期,会有重复的业务机会;三是债券相比于银行贷款, 期限更长,更有利于加深我们同客户的感情,并且只要银行存在,融资租赁就会有机会 ;四是 项目违约风险处置,虽艰辛,但会让人迅速成长,同时会思考如何变革与完善,流脓之处已昭示着康复之路。
Q :请问承租人售后回租获得的资金除了用于补充营运资金的话,可以用来支付给股东的分红款吗?
建议尽量慎重一些, 获取的资金可以用于补充营运资金,但不建议用于对承租人股东的分红:一是 会计上“营运资金”体现在经营活动现金流当中,但股东的分红则不属于营运资金 ;二是分红与售后回租获取资金的本意要符合才行, 要在尽调报告中尽可能说明用于股东分红的“必要性”与“合理性”,就像我们还是学生时,常借钱来“给份子钱”总感觉哪里不对;三是 募集资金原则上要用于主营业务,不用于非生产性支出,也不能用于弥补亏损。就好像男方借钱来给岳母发压岁钱,总感觉不妥,或表明家庭执政地位有待提升。
Q :直接租赁模式下,利息与咨询顾问费发票可开具增值税专用发票,有什么优势?
增值税专用发票的增值税可抵扣增值税销项税额,等于间接减少利息与咨询顾问费金额。就像出差的酒店住宿费报销标准为500元/晚,若入住可开具专票的酒店,则可入住530元/晚(=500*1.06,30块可抵扣)的五星级酒店,但是如果只能开具普票的酒店,则只能入住500元/晚的四星级酒店。
Q : 放款时为什么要先落实放款条件才能再放款?客户跟我们合作关系紧密,为什么不能先放款后补放款条件呢?
肯定不行。这就类似于小区里的小朋友看着他爸妈婚礼的照片,对他爸爸妈妈发脾气:“你们结婚时,现场那么热闹,为什么不叫上我?”
Q : 如何进一步提高融资租赁业务人员的专业性和自身价值?
专业的融资租赁高端人才,整天关注和分析行业最新资讯,整天都在设计产品方案,整天关注增值税抵扣等成本环节,整天在探索产品创新方式,整天花心思给客户提供一揽子金融服务,整天关注和处理各种利害关系,整天说压力很大并不断向外传导压力,整天背包在天空中飞翔并攒航空里程。另外,一到长假,整天在境外,微信朋友圈图片下面那一行字,都是大部分人不认识的地名。他们在人生价值的“增值服务”上,从不犯困和懈怠。
Q : 融资租赁行业中,为什么类平台企业业务会比较受关注?
就像作为经常靠政府输血而活着的人,却还要常常献血,多少有一定的风险,毕竟有自主的造血功能会比较好。同时作为当地为数不多的中心血站,偶尔也会因缺货或断货而告急。但又好像在高干病房中的人,肯定会得到更多照顾和全方位护理。
Q : 售后回租模式下,租赁物在租赁期内转至租赁公司名下,为何资产仍记录在承租人表内?
根据“ 实质重于形式” 的原则,因为该模式下, 资产仍然由承租人自身使用,并且创造的收益也归承租人所有。 就像之前你有买了房抵押给银行后,由于在抵押期限内你按期在还款,房子依然是你在住,产生的所有附加价值都是你在享受,日常的打扫维修也是你负责出工出力,因此这套房产可以写入你的资产名单内。
( 内容来自计兮网,广发租赁由证保通整理发布)







