供应链金融政策丨全国供应链金融政策大梳理
- 2019-07-11 09:12:00
- 南山 转贴
- 5390
全国-供应链金融-政策汇总
在产业分工不断深化、资源要素全球配置的背景下,供应链已经深度嵌入我国生产和流通的各个环节,成为连接供给侧和需求侧的关键纽带,供应链创新发展也成为推动国民经济提质增效的重要抓手。
近年来,国家高度重视供应链金融工作,围绕供应链金融发展问题国家各部门都制定出 台了一系列政策措施,将供应链金融作为金融领域改革的重要内容。 政策在供应链自身发展的道路上给予了“强势的助攻”。
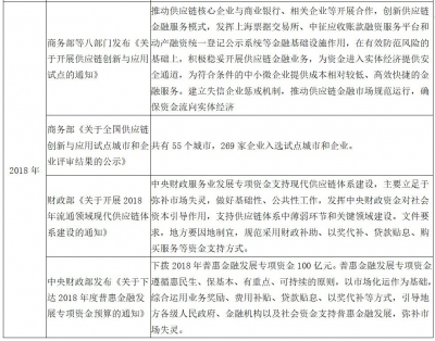
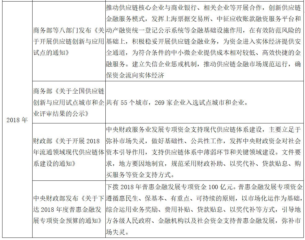
“供应链金融”最早 被 国 家政策提及是在2017年人民银行、工业和信息化部、银监会、证监会、保监会联合印发的《关于金融支持制造强国建设的指导意见》中。 《意见》提出,鼓励金融机构依托制造业产业链核心企业,积极开展应收账款质押贷款、保理等各种形式的供应链金融业务,有效满足产业链上下游企业的融资 需求。
2017是中国供应链金融发展的元年、2018年中国供应链的创新试点进入实质性阶段,2019政府支持政策频出,中国供应链发展热度持续升温中。
各地区-供应链金融-政策汇总
供应链金融的持续健康发展,事关中小企业的融资问题。 党中央多次下发文件向各省传达供应链金融体系构建和金融风险防范等方面的内容,结合各省所处的地理位置、经济结构和历史条件等情况,各省积极探索、寻求经济发展新突破。
东北地区
2018年2月22日,辽宁省人民政府办公厅《关于积极推进供应链创新与应用的实施意见》中提到,推动供应链金融服务实体经济和信息开放共享。地方信用信息共享平台、金融机构、供应链核心企业等要加强信用信息交换共享,推动可共享的信用信息由省数据交换平台报送至全国信用信息平台。
同年10月,大连市人民政府办公厅发布了《大连市人民政府办公厅关于积极推进供应链创新与应用的实施意见》,鼓励商业银行、供应链核心企业等创新金融服务模式,开发兼具标准化和个性化的供应链融资产品,在做好贸易背景真实性调查基础上,提供供应链融资、贸易融资、仓单质押等服务,为供应链上下游中小微企业提供高效便捷的融资渠道。
华北地区
2018年4月9日,天津市人民政府办公厅表示,鼓励金融机构充分利用天津自贸试验区政策和投融资平台优势吸引集聚跨国公司,通过跨国供应链贸易带动供应链融资业务。推动金融机构等供应链金融资金提供方做好供应链核心企业贸易背景真实性调查、加强贷款管理和现金流监管。加强供应链金融风险监控,督促银行业金融机构提高事中事后风险管理水平,确保资金流向实体经济。
同年12月,石家庄人民政府办公厅发布关于《石家庄市人民政府办公厅关于推进供应链创新与应用的实施意见》,鼓励符合条件的商业银行、供应链核心企业创新金融服务模式,开发具有标准化和个性化的供应链融资产品,提供供应链融资、贸易融资、仓单质押等金融服务,为供应链上下游中小微企业提供高效便捷的融资渠道。
华中地区
2018年12月,河南省人民政府办公厅发布《关于积极推进供应链创新与应用的实施意见》,鼓励供应链企业利用股权投资基金等金融工具,加大在供应链领域的投资力度,以市场化方式整合供应链资源。鼓励供应链企业上市,支持定位于开展全球性业务的供应链企业在海外上市。
华东地区
2018年6月,南京人民政府出台《市政府办公厅关于推进供应链体系创新与应用的实施意见》表示,改善农村金融服务,推动南京市“阳光信贷”、农村金融综合服务站建设等农村金融业务模式的开展,打造一批市级现代农业科技创新源、示范点和辐射源。
两个月后,上海市人民政府发布《关于本市积极推进供应链创新与应用的实施意见》指出,推动供应链金融服务实体经济。鼓励商业银行、供应链核心企业等建立供应链金融服务平台,为供应链上下游中小微企业提供高效便捷的融资渠道。
华南地区
广东、广西、海南和深圳分别出台相关政策,例如《广东省关于积极推进供应链创新与应用的实施意见》、《关于积极推进供应链创新与应用的实施意见》和《海南省加快推迸物流降本增效促进实体经济发展实施方案》等。这些政策都提到加强供应链风险防控、推进供应链创新等内容。
西北地区
陕西和甘肃分别出台了《关于积极推进供应链创新与应用的实施意见》、《关于积极推进供应链创新与应用的实施》,文件中提到鼓励商业银行、供应链核心企业等建立供应链金融服务平台,或开发兼具标准化和个性化的供应链融资产品,可供应链上下游中小微企业提供高效便捷的融资渠道。
西南地区
西南地区四个省份分别出台了关于供应链金融的相关政策。重庆市《关于贯彻落实推进供应链创新与应用指导意见任务分工的通知》和贵州省《关于积极推进供应链创新与应用的实施意见》等内容强调了供应链风险防控问题,另外在健全供应链体系上有探索。云南省和四川省在发布的文件中指出,鼓励中小企业拓宽融资渠道、推动供应链企业加入人民银行中征应收账款融资服务平台。
延展阅读:
2019上半年供应链金融要闻
2019年,在国家政策的支持下和市场各方努力下,供应链金融已成为金融行业热点和各路金融资本角力的焦点领域。随着业务模式创新和金融科技的深入应用,供应链金融已初步完成了技术迭代,成为公司金融最具创新活力和技术含量的业务。因此,供应链金融几乎代表了一个趋势和将来。
一、供应链金融 ABS 类累计发行 3500亿
供应链金融业务的资产证券化产品(下称“供应链金融ABS”)发展如火如荼,其统计的供应链金融ABS累计发行规模约为3500亿元。中国资产证券化分析网数据显示,截至2019年5月15日,基础资产为保理融资的交易所企业ABS累计发行规模已达到3131亿元,银行间ABN累计发行规模为292亿元,二者相加约为3423亿元。
点评: 对可进行资产证券化的此类资产规模,业内人士普遍估计在十几万亿,并均认为供应链金融ABS潜力巨大。目前在沪深两大交易所获批储架发行的额度已经大概有9000亿,一个万亿规模的品种,指日可待。
二、商务部: 超九成代表反对加关税,中国供应链优势无法替代
6月27日,商务部召开例行新闻发布会,商务部新闻发言人高峰在发布会上表示,6月17日-21日,24日-25日,美国贸易代表办公室在华盛顿就拟对华约3000亿美元商品加征关税举行听证会,超过九成的代表反对加征关税。




























